English
首页
关于我们
国际合作
表格下载
合作院校
交流合作
交流项目
相关规定
中外交流
海外学习
表格下载
服务流程
相关规定
相关通知
合作院校
外国专家
表格下载
生活指导
相关规定
相关通知
港澳台事务
合作院校
考察实习
下载中心
当前位置:
首页
海外学习
合作院校
北美洲
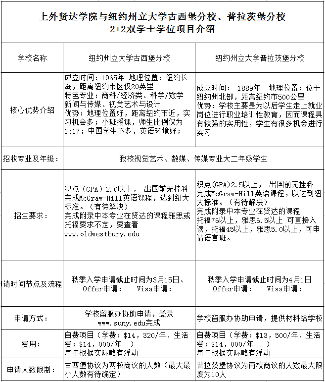
美国纽约州立大学 (2+2)双学士
发布时间:
2018-04-20
来源:
国际合作与交流处
上海外国语大学贤达经济人文学院 ? 版权所有
虹口校区:上海市虹口区东体育会路390号 总机:021-51278000
崇明校区:上海市崇明县东滩大道999号 总机:021-39665000